Terug naar overzicht

Hoe gemeente Maldegem hun dagelijkse werkprocessen optimaliseerde met Subsidiemanager

Gebruik je Subsidiemanager al, maar zoek je nog de juiste manier om deze tool in je werking te integreren? Of heb je interesse in Subsidiemanager, en wil je horen hoe gebruikers hiermee aan de slag gaan? Dan was onze gratis webinar ‘Succesvol Subsidiemanager inzetten’ in september eentje om niet te missen.

Leonie Bauwens, projectmedewerker beleid bij gemeente Maldegem vertelde tijdens dit webinar hoe zij hun dagelijkse werking optimaliseerden dankzij Subsidiemanager. Welke concrete voordelen zij ervaren bij het zoeken, beheren en opvolgen van subsidies? Dat leest u verder in dit artikel. 

Werken met Subsidiemanager: een leerproces 

Leonie volgt in Maldegem alle inkomende subsidies op, ondersteunt de verschillende diensten bij het detecteren van geschikte subsidies en helpt bij het indienen van de aanvragen. Ze geeft meteen aan dat het bij de start even zoeken was naar hoe de tool het best kon worden ingezet. “We werken intussen al meer dan drie jaar met Subsidiemanager. In het begin kozen we ervoor om slechts een heel beperkte groep toegang te geven tot de tool. Al snel merkten we echter dat we daarmee niet de juiste keuze maakten omdat het delen van subsidies met collega’s toch niet zo vlot liep. Daarom pasten we onze werking aan. In een nieuwe fase gaven we iedereen die projectmatig werkt toegang tot Subsidiemanager. Dat kan ook, aangezien er geen beperking op het aantal gebruikers zit.”  

Korte opleiding voor iedereen 

Medewerkers kregen de nodige begeleiding om goed aan de slag te gaan met Subsidiemanager. “Om onze interne werking vlot te laten lopen, werkten we een duidelijk proces uit. Maar we hebben ook de nodige aandacht besteed aan een goede onboarding. Elke medewerker kreeg intern een korte opleiding voor het werken met Subsidiemanager. Zijn er toch bijkomende vragen? Dan is het fijn om te weten dat je altijd bij de helpdesk terecht kan.” 

Belangrijke tool: de nieuwsbrief 

Leonie screent zelf consequent alle subsidiemogelijkheden en signaleert deze aan de betrokken diensten. “De nieuwsbrief van Subsidiemanager is daarbij voor mij een belangrijke tool. Elke maandagochtend ontvang ik een mailtje van Subsidiemanager met daarin een overzicht van alle mogelijk relevante subsidies voor onze organisatie. Een mooi overzicht van thema’s, deadlines en verstrekkers. Met één muisklik kom je meteen in de desbetreffende subsidie in Subsidiemanager terecht. Subsidies die mijn aandacht trekken geef ik intern meteen door.” 

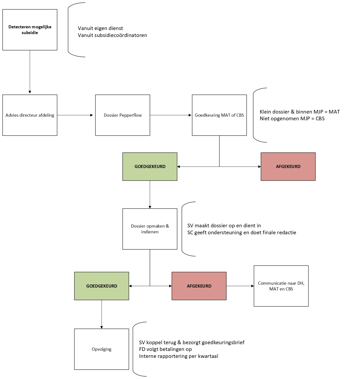
De beslissing of er al dan niet wordt ingezet op de subsidie wordt altijd in samenspraak met de betrokken dienst en diens directeur genomen. “Ik neem daarin zelf geen beslissingen”, geeft Leonie duidelijk aan. “Ik beschik niet altijd over de juiste expertise om dat te beoordelen. Maar ik signaleer de kansen wel. Het zijn de diensten en hun directeur die voor de eerste schifting zorgen. Vervolgens wordt de subsidieoproep ook binnen ons managementteam besproken. Daar wordt de uiteindelijk knoop doorgehakt: doen we het of doen we het niet? De baten zijn immers niet altijd in verhouding tot de lasten die we hebben.”  

College mee met elke stap 

Of het managementteam een checklist heeft om te oordelen? “Dat niet. Een van de eerste vragen die worden gesteld is wel of iets binnen ons meerjarenplan past. Is dat niet het geval? Dan betekent dat niet per definitie dat we geen dossier zullen indienen, maar we gaan wel grondig in vraag stellen of het een goed idee is. Daarnaast maken we ook een opsplitsing tussen kleine en grote subsidiedossiers. Een klein dossier is er eentje voor een bedrag minder dan 8.500 euro, waar we ook niet meer dan één dag werk mee hebben. Daarvoor is enkel de goedkeuring van het MAT nodig. Gaat het om een groot subsidiedossier? Dan moet niet alleen het MAT een fiat geven, maar ook ons college. Een groot subsidiedossier vereist soms cofinanciering en kan een grote impact hebben op het meerjarenplan. Daarom vinden we het belangrijk dat het college daarbij in elke stap mee is.”  

Dé ultieme tip van Leonie? “Kies voor een gecentraliseerde en gecoördineerde opvolging. Subsidiemanager helpt je om het proces efficiënter te laten verlopen.” 

 

Voorbeeld subsidieproces Maldegem

Voorbeeld subsidieproces Maldegem

Graag meer info? Contacteer info@subsidiemanager.be

Contact

Deel dit nieuwtje